Águas Residuais Industriais: O Duplo Dilema de Conformidade e Custo

Alta pressão regulatória, dificuldades de conformidade
Os padrões de descarga estão a tornar-se cada vez mais rigorosos e as tecnologias tradicionais têm dificuldade em lidar com isso, representando riscos de pesadas multas e paragens de produção para as empresas.

Tratamento tradicional, custos elevados
A grande área ocupada, o alto consumo de energia e o uso significativo de produtos químicos levam a custos operacionais persistentemente elevados.

Desperdício de Recursos Hídricos, Pressão Operacional
O custo crescente da água doce e a incapacidade de reutilizar eficazmente as águas residuais agravam a pressão dos recursos hídricos sobre as empresas.

Seu Estação de tratamento de águas residuais inteligente
Compreendemos os rigorosos requisitos e desafios da “água”na produção industrial. Por isso, lançamos o inovador [Tratamento de Águas Residuais Industriais] sistema. É mais do que apenas equipamento; é um “administrador de água inteligente”no local de produção, garantindo tratamento de águas residuais contínuo, estável e compatível para sua empresanos estágios mais críticos.
✅ Conformidade Estável
✅ Operação Inteligente
✅ Economia de custos
Tecnologia em primeiro lugar
Oferecemos uma variedade de componentes de transmissão

Projeto Modular & Implantação rápida
Combinações modulares flexíveis adaptam-se a diversas escalas de tratamento e condições locais, encurtando significativamente os ciclos do projeto. Personalizado de acordo com suasnecessidades.

Um-Pare a solução para Purificação
Integra vários processos de tratamento avançados para remover especificamente poluentes complexos como metais pesados e orgânicos, garantindo excelente qualidade de efluentes.

Baixo consumo de energia
Utiliza energia-salvando componentes e algoritmos de controle otimizados, combinados com uma plataforma de monitoramento emnuvem, para obter operação autônoma e preditiva manutenção.

Estável, confiável & Personalizado
Usos industriais-grau, alto-componentes de qualidade para garantir longo-estabilidade a prazo. Fornece soluções personalizadas com basena qualidade específica da água enasnecessidades do cliente.
Faremos mais por você!
Nossas soluções para águas residuais industriais farão mais por você! Nosso sistema apresenta um skid compacto e integrado-design montado para implantação rápidana entrega, eliminando tarefas complexas-construção do local. Fornecemos soluções completas e custos-análise de benefícios para garantir que seu investimento valha a pena.
Nossas soluções para águas residuais industriais
Faremos mais por você!
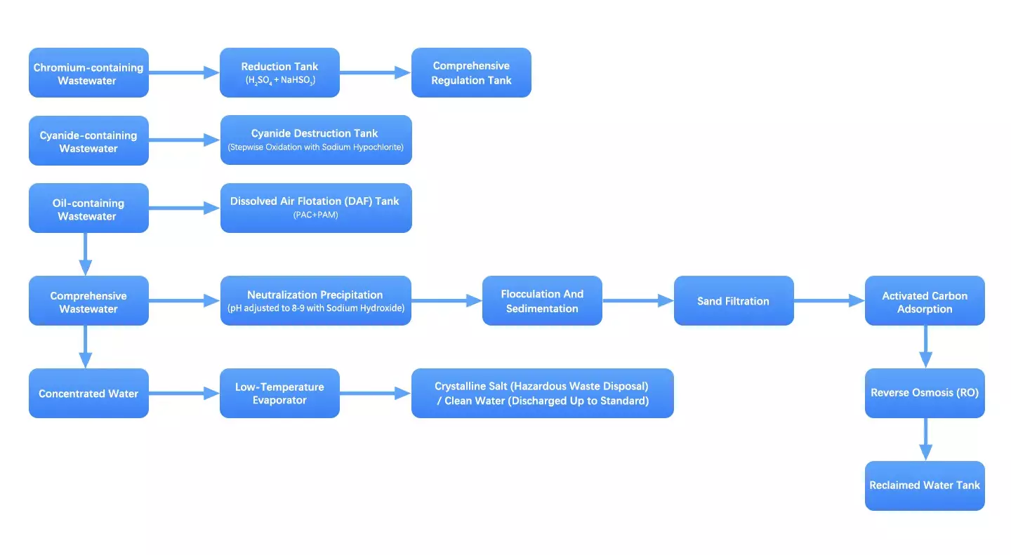
Utiliza MBR avançado/RO + processos especiais de combinação de membranas para filtrar eficazmente metais pesados, orgânicos tóxicos e reduzir indicadores-chave como DQO enitrogênio amoniacal, fornecendo alta-água recuperada de qualidade para reutilização segura.
Monitoramento Inteligente +
O remoto&M
Este sistema integra um sistema de controle inteligente PLC e um monitor online de qualidade da água, e carrega dados para a plataforma emnuvem em tempo real. Os engenheiros podem realizar diagnósticos remotos para garantir que o sistema esteja semprenas melhores condições.
Recuperação de Recursos +
Produção Verde
As soluções da WTEYA melhoram significativamente as taxas de reciclagem de água, reduzindo efetivamente os custos de aquisição de água potável e descarga de esgoto, minimizando a pegada de carbono e ajudando as empresas a atingirem suas metas ESG.
Características de qualidade de águas residuais industriais
CARACTERÍSTICAS 01
Alto COD/Conteúdo DBO
CARACTERÍSTICAS 02
Lons de Heavy MetalHeavy Metal lons
CARACTERÍSTICAS 03
Compostos Orgânicos Tóxicos
CARACTERÍSTICAS 04
Valores extremos de pH
CARACTERÍSTICAS 05
Nitrogênio com alto teor de amônia
CARACTERÍSTICAS 06
Grandes flutuações de temperatura
Nosso campo de aplicação: salvaguardando as indústrias principais
Do processamento de metal à fabricação de eletrônicos, a WTEYA fornece soluções personalizadas de águas residuais para diversas indústrias, garantindo uma produção limpa e enfrentando destemidamente os desafios ambientais.








Iniciado em 2009, somos uma empresa de tecnologia de proteção ambiental que integra R&D, produção, vendas e instalação.
é uma empresa do grupo com sede em Tianan Cyber City, cidade de Dongguan, província de Guangdong. Temos o compromisso de fornecer os principais equipamentos de fluidos inteligentes do mundo, com tecnologia avançada e alta-serviço de qualidade, ganhamos elogios unânimes de mais de 1.000 clientes.
Certificações & Patentes Técnicas
Acabou 100+ honras mostrandonossa força técnica e reconhecimento da indústria.
Confiança do cliente & Colaboração
Crescendo junto com mais de mil clientes em todo o mundo.