GRUPO WTEYA
Os altos riscos das águas residuais industriais
Quando as regulamentações são mais rigorosas e os custos aumentam, a gestão ineficaz de águas residuais torna-se uma ameaça comercial crítica.

Pressão Regulatória Intensa
Enfrentando sempre-limites de descarga mais rigorosos para metais pesados e contaminantes, arriscando multas pesadas e paralisações de produção.
Aumento dos custos operacionais
O elevado consumo de água doce, a dispendiosa eliminação de lamas e o aumento dos custos do tratamento químico estão a minar a rentabilidade.
Produção & Risco de marca
A qualidade instável da água pode perturbar os processos de produção,-a conformidade prejudica a reputação da sua marca.

WTEYA ZLD-Pró—
Sua planta inteligente de gerenciamento de água
Compreendemos anecessidade crítica de soluções confiáveis e de custo-tratamento eficaz de águas residuais. É por isso que projetamos o WTEYA ZLD-Série profissional—um sistema totalmente integrado que atua como seu-local 'Planta de Reciclagem de Água', garantindo que você atenda aos mais rígidos padrões de descarga ou alcance zero descarga de líquidos, transformando um passivo em um ativo sustentável.
✅ Alcance a circularidade da água
✅ Conformidade garantida
✅ Automatizado & Confiável
Por que fazer parceria com a WTEYA?
Nós integramos o estado-de-o-tecnologia artística com engenharia robusta para fornecer soluções de águas residuais que criam valor duradouro.
Nossa membrana central e tecnologias térmicas permitem a máxima recuperação de água, minimizando o impacto ambiental e os custos de água doce.
CLP-sistemas baseados em reais-o monitoramento do tempo e o acesso remoto otimizam a eficiência e reduzem os requisitos de mão de obra.
Projetamos e construímos sistemas adaptados à composição e vazão específicas de suas águas residuais, garantindo desempenho e escalabilidade ideais.
Nossos processos robustos e desempenho estável garantem que seu efluente atenda consistentemente aos mais rígidos padrões locais e federais.
Nossas soluções para águas residuais: projetadas para desempenho máximo
Nossas soluções são viradas-chave e pronto para integração perfeita em suas operações. Fornecemos um plano de projeto completo e análise de custos transparente para garantir desempenho, conformidade e rápido ROI.
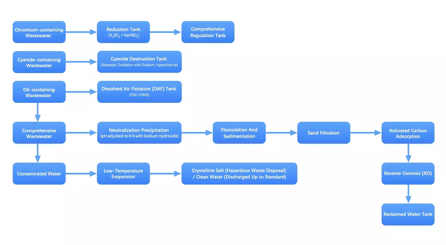
Multi Eficiente-Purificação de Estágio
Utilizando RO avançado/Membranas NF e evaporação MVR,nossos sistemas removem efetivamente metais pesados, DQO, sais e outros poluentes complexos para produzir alta-água reutilizável de pureza.
Recuperação de recursos & Economia de custos
Vá além do tratamento. Nossa tecnologia permite a recuperação potencial de metais valiosos do fluxo de resíduos, ao mesmo tempo em que reduz drasticamente as taxas de compra e descarte de água.
Integração inteligente de IoT
Obtenha controle total com recursos reais-painéis de desempenho de tempo, relatórios automatizados para conformidade e alertas de manutenção preditiva para garantir o máximo tempo de atividade.
Visando os contaminantes mais difíceis
Metais Pesados(Cr,Ni,Cu,Zn)
DBO alto de COD
Turbidez de Sólidos Suspensos
Agentes Complexos de Cianeto
Níveis anormais de pH
Odor de cor
Soluções comprovadas em toda a indústria de acabamento
Da eletrônica de precisão à pesada-peças automotivas de serviço,nossas soluções de tratamento de águas residuais contam com a confiança de líderes em setores diversos e exigentes.
Lutando com a conformidade? Nossos sistemas chegam. Desperdiçando água? WTEYA está aqui—a estação de tratamento inteligente, que se destaca em ambientes industriais complexos, comprometida com “cada gota sendo reutilizada ou descartada com segurança”.

Galvanoplastia & Galvanização

Fabricação de PCBs

Anodização de alumínio

Acabamento de peças automotivas

Componentes Aeroespaciais

Revestimento metálico & Pintura

Pré-tratamento antes da pintura

Limpeza de águas residuais
Iniciado em 2009, somos uma empresa de tecnologia de proteção ambiental que integra R&D, produção, vendas e instalação.
é uma empresa do grupo com sede em Tianan Cyber City, cidade de Dongguan, província de Guangdong. Temos o compromisso de fornecer os principais equipamentos de fluidos inteligentes do mundo, com tecnologia avançada e alta-serviço de qualidade, ganhamos elogios unânimes de mais de 1.000 clientes.
Certificações & Patentes Técnicas
Acabou 100+ honras mostrandonossa força técnica e reconhecimento da indústria.
Confiança do cliente & Colaboração
Crescendo junto com mais de mil clientes em todo o mundo.